Recibido: 17 de diciembre de 2019; Aceptado: 30 de noviembre de 2020
Reforma de la Justicia en Portugal: la satisfacción de los usuarios de los Medios RAL
Justice Reform in Portugal: the Satisfaction of ADR Media Users
Resumen
En el marco de las recomendaciones de la Comisión Europea para la Eficacia de la Justicia (CEPEJ), para la reforma de la justicia de los Estados miembros del Consejo de Europa, se firmó en Portugal el Protocolo de Colaboración para el Seguimiento de los Medios de Resolución Alternativa de Litigios (RAL). El objetivo de este artículo era medir y modelar la satisfacción de los usuarios de los Medios RAL en Portugal, aplicando la metodología de Structural Equation Modeling (SEM) a los datos recogidos por el protocolo antes mencionado. La escala y el modelo del documento de Catarino y Correia (2017) para el Arbitraje se han adaptado en este artículo para todos los Medios RAL - Arbitraje, Conciliación y Mediación (entre octubre de 2013 y julio de 2017). Los resultados obtenidos han permitido revalidar la escala y el modelo adaptados, y se ha llegado a la conclusión de que los usuarios han quedado “muy satisfechos” con las siete dimensiones de los Medios RAL (Información, Funcionamiento, Responsable, Recursos, Instalaciones, Aspectos Generales y Lealtad). Este trabajo constituye una contribución para cumplir con las recomendaciones de la CEPEJ (2010 y 2014) y para ampliar los resultados de Catarino y Correia (2017), en un conjunto de Medios RAL y en un intervalo de tiempo más largo
Palabras clave
Administración de la Justicia, Arbitraje, Conciliación, Mediación, Relaciones con los Usuarios, Estrategia de la Reforma, Portugal.Resumen, traducido
Within the framework of the recommendations of the European Commission for the Efficiency of Justice (CEPEJ) for the reform of justice in the Member States of the Council of Europe, the Protocol of Collaboration for Monitoring the Means of Alternative Dispute Resolution (ADR) was stablished in Portugal. The objective of this article was to measure and model the ADR Means users’ satisfaction in Portugal, applying the Structural Equation Modeling (SEM) methodology to the data collected through the protocol. The scale and model proposed by Catarino and Correia (2017) for the Arbitration have been adapted here for all the ADR Means - Arbitration, Conciliation and Mediation (between October 2013 and July 2017). The results obtained have enable to revalidate the adapted scale and model, concluding that the users have been “very satisfied” with the seven dimensions of ADR Means (Information, Operation, Manager, Resources, Facilities, General Aspects and Loyalty). This work contributes to meet the recommendations of CEPEJ (2010 and 2014) and to extent the results of Catarino and Correia (2017) in a set of ADR Means and in a longer time lapse.
Keywords
Justice Administration, Arbitration, Conciliation, Mediation, Relation with Customers, Reform Strategy, Portugal.Introducción
El debate sobre la crisis de la justicia portuguesa que surgió en los años 90 del siglo pasado (Barreto, 2000) parece haber influido en la opinión pública sobre el funcionamiento de la justicia (Santos, 2014), lo que ha provocado la proliferación de una serie de políticas de reforma (Barreto, 2000; Lúcio, Cluny, Costa, Costa, Fonseca y Reis, 1999; Santos, 2014), tales como la reforma de los Medios RAL - Resolución Alternativa de Litigios (Gomes, 2007).
La exclusividad de la administración de justicia consagrada a los Tribunales en el primer párrafo del artículo 202 de la Constitución de la República Portuguesa (CRP) no es condición suficiente per se para garantizar el buen desempeño de la justicia (Catarino y Correia, 2017); por otra parte, en el cuarto párrafo de dicho artículo se prevé la posibilidad de legalizar los medios extrajudiciales de conciliación de conflictos.
Por consiguiente, la reforma de la justicia debe incluir, por un lado, a los tribunales, que son una fuente de justicia prominente pero que no pueden resolver oportunamente todos los casos pendientes y, por otro lado, los Medios RAL, que son una fuente alternativa de acceso a la justicia (Gomes, 2007), lo que libera a los Tribunales para la resolución de casos más complejos (CEPEJ, 2014).
La promoción de los Medios RAL en el marco de la reforma de la justicia portuguesa, en el contexto de la Unión Europea, demuestra la relevancia de los mismos para garantizar el acceso a la ley y a la tutela judicial efectiva para todos según lo establecido en el artículo 20 de la Constitución de la República Portuguesa. Esta tendencia reformista con vistas a la promoción de medidas destinadas a la desjudicialización e informalización de la justicia (Pedroso, Trincão y Dias, 2001) ha sido frecuentemente asociada con la promoción de la operacionalización de los Medios RAL, la informatización de los Tribunales y la creación de las profesiones jurídicas de árbitro y mediador, de agente y procurador de ejecución, y de juez de paz (Santos, 2014; Machado, Santos y Catarino, 2018).
En los últimos años, la Comisión Europea para la Eficacia de la Justicia (CEPEJ)[1] ha recomendado a los Estados miembros del Consejo de Europa, en el marco de la reforma de la justicia, realizar encuestas de satisfacción a los usuarios de la justicia con el fin de obtener datos que permitan promover políticas que conduzcan a una cultura de calidad (CEPEJ, 2010). Asimismo ha recomendado el uso incremental de los Medios RAL como alternativa a los Tribunales Judiciales en los litigios menos complejos, para que dichos tribunales puedan enfocarse en los casos más complejos (CEPEJ, 2014). Ante las recomendaciones de la CEPEJ se celebró en Portugal el Protocolo de Colaboración para el Seguimiento de los Medios de Resolución Alternativa de Litigios (DGPJ, 2018), que promueve la aplicación de encuestas de satisfacción a los usuarios de los Medios RAL de acuerdo con el manual metodológico de la CEPEJ (2010)[2].
Dada la relevancia de las recomendaciones de la CEPEJ (2010 y 2014) sobre las encuestas de satisfacción y el uso de los Medios RAL, este estudio de naturaleza empírica y con enfoque mixto (mayoritariamente cuantitativo) adelanta la revisión de la literatura y la investigación sobre el tema en el marco de la reforma de la justicia portuguesa. El objetivo es medir (a través de una escala) y modelar (con base en un patrón o modelo) la satisfacción de los usuarios de los Medios RAL en Portugal, aplicando la metodología de Structural Equation Modeling (SEM) a los datos recogidos a través del protocolo antes mencionado. A tal efecto, la escala y el modelo adaptados y validados en el documento de Catarino y Correia (2017) para la satisfacción de los usuarios del Arbitraje (entre octubre de 2013 y diciembre de 2013) basado en el manual metodológico de la CEPEJ (2010), también han sido adaptados y validados en este artículo para la satisfacción de los usuarios de los distintos Medios RAL - Arbitraje, Conciliación y Mediación (entre octubre de 2013 y julio de 2017). Por lo tanto, este estudio constituye una contribución para cumplir con las recomendaciones de la CEPEJ (2010 y 2014) y para ampliar los resultados de Catarino y Correia (2017), en un conjunto de Medios RAL y en un intervalo de tiempo más largo.
1. Los Medios RAL en el marco de la Reforma de la Justicia en Portugal, Unión Europea
Desde los años 80 del siglo pasado la reforma de la justicia ha permanecido en el seno de las agendas políticas de distintos países a nivel global, a pesar de que se han producido variaciones en cuanto a las medidas concebidas y aplicadas en varios de ellos (Gomes, 2007).
En los países de Europa central en general, especialmente en los caracterizados por la tradición del Derecho Anglosajón (Common Law)[3], la reforma de la justicia se ha enfocado, en una fase inicial, en medidas relacionadas con la mejora de los procedimientos y la asignación de recursos humanos e infraestructuras en el seno de los Tribunales. En una etapa posterior, debido al aumento de la demanda de los Tribunales Judiciales como resultado del contexto socioeconómico y de los casos de endeudamiento emergentes, la reforma de la Justicia cambió su enfoque hacia otros tipos de medidas con impacto sobre la demanda de los Tribunales Judiciales relacionadas con la desjudicialización, legalización y creación de Medios RAL (Gomes, 2007; Silvestre, Catarino y Araújo, 2016).
A partir de los años 90 en Portugal, un país sin tradición de Derecho Anglosajón (Common Law) (Bilhim, Pinto y Pereira, 2015; Miranda, 1990), se ha producido un debate frecuente sobre la crisis de la justicia (Barreto, 2000) que perdura hasta hoy, lo que ha dado lugar a una amplia gama de políticas de reforma (Santos, 2014). Estas reformas de la justicia portuguesa pueden clasificarse en varios tipos: reformas de desjudicialización, legalización y creación de Medios RAL, reformas procesales y reformas organizativas (Gomes, 2007; Catarino, 2014; Catarino …[et al], 2015).
A lo largo de la década anterior al año 2007 se adoptaron varios tipos de reformas de la justicia, incluida la reforma de la creación de los Medios RAL, que promovió el aumento del tipo de casos que pueden resolverse a través de la Mediación y de los Juzgados de Paz, así como la progresión del Arbitraje y la Mediación en nuevos asuntos, tales como las disputas familiares, las disputas laborales y las contravenciones, ya que las disputas civiles y comerciales podían resolverse a través del arbitraje por tradición (Gomes, 2007; Catarino, Giannetti y Fillipo, 2015).
La crisis financiera del año 2007 en los Estados Unidos de América impactó en la Unión Europea y llevó a establecer el Memorando de Entendimiento (MdE) de la Troika[4] en Portugal (Portugal, 2011) el 17 de mayo de 2011. En virtud del MdE se promovieron varios objetivos y medidas para la reforma de la justicia en Portugal, incluida la operacionalización de los Medios RAL mediante la creación de la Ley de Arbitraje para facilitar la resolución extrajudicial y reducir los procesos judiciales pendientes, y también mediante la optimización del régimen de los Juzgados de Paz a fin de mejorar el tratamiento de los casos de reclamación.
Contrariamente a las políticas reformistas de los Medios RAL de la primera década del siglo XXI en Portugal, que se centraban principalmente en la mediación de pequeños conflictos vecinales y de consumo, las políticas reformistas de los Medios RAL de la segunda década se han centrado principalmente en la promoción del arbitraje entre empresas y entre estas y el Estado o los ciudadanos, en virtud de la Ley Nº 63/2011 de 14 de diciembre, art. 1, párrafo 5 (Santos, 2014). De este modo, el MdE redefinió la primacía de los Medios RAL, promoviendo a partir de entonces la rápida privatización de algunos servicios de justicia y la operacionalización de los Medios RAL para la recuperación de activos financieros, recurriendo a los Juzgados de Paz para la resolución de procesos de cobranzas judiciales de menor complejidad, a los tribunales de arbitraje para la resolución de acciones ejecutivas, y al aumento de las costas judiciales en el sistema judicial y en los respectivos tribunales para acercarlas a las costas del arbitraje (Santos, 2014).
En los últimos años, algunas instituciones europeas han desempeñado un rol importante en el marco de la reforma de la justicia, como es el caso de la CEPEJ, que ha elaborado varias recomendaciones para orientar a los Estados miembros del Consejo de Europa en el diseño de políticas innovadoras para acelerar los procedimientos, mejorar la calidad de la justicia, aumentar la proximidad de la justicia a los usuarios de la misma y garantizar el respeto del Convenio Europeo de Derechos Humanos (Boillat y Leyenberger, 2008). En ese marco la CEPEJ ha recomendado realizar encuestas de satisfacción a los usuarios de la justicia con el fin de obtener datos que permitan promover políticas que conduzcan a una cultura de calidad más centrada en los usuarios que en el desempeño interno (CEPEJ, 2010); asimismo ha recomendado el uso incremental de los Medios RAL como alternativa a los Tribunales Judiciales (CEPEJ, 2014).
2. Los Medios RAL en el marco del Sistema de Justicia en Portugal
Actualmente, en pleno siglo XXI, hay una mayor complejidad en cuanto a la demanda de justicia, acompañada de una mayor necesidad de capacidad de respuesta en la oferta de justicia (Catarino, 2011; Catarino y Correia, 2017).
Los cambios en la cantidad y calidad de la demanda de los Tribunales Judiciales se iniciaron en la segunda mitad de los años 80 del siglo pasado. Estos cambios fueron causados por el aumento de los casos de endeudamiento, por la aparición de nuevos tipos y áreas de litigio, por la mayor visibilidad de ciertos tipos de delitos, por la mediatización de la justicia, por la globalización de la ley, por la intensificación de la diferenciación entre los niveles sociales, por la aparición de nuevos riesgos en la esfera pública y por las nuevas expectativas económicas para el funcionamiento de la justicia (Catarino y Fillipo, 2018; Gomes, 2007).
Como resultado de los cambios en la cantidad y calidad de la demanda de los Tribunales Judiciales, los sistemas de justicia occidentales han intentado aumentar la oferta, tanto a nivel de los Sistemas Judiciales y sus Tribunales como a nivel de los Medios RAL. Sin embargo, debido a la multiplicidad de tal oferta pueden surgir dudas en cuanto a la elección del medio más apropiado para cada litigio en particular con vistas a lograr su resolución formal. Tanto el Sistema Judicial como los Medios RAL poseen ventajas y desventajas, por tanto, la elección de uno u otro debe basarse en una serie de factores, tales como el tipo de litigio, el marco legal o la voluntad de cada una de las partes litigantes (Frade, 2003).
La resolución de litigios puede dividirse en procedimientos de adjudicación y procedimientos consensuales (Frade, 2003). Por un lado, en la resolución de litigios mediante procedimientos de adjudicación, la decisión vinculante respecto al litigio presentado no deriva del mandato de las partes litigantes sino del respectivo ordenamiento jurídico, ya que la tercera parte neutral e imparcial posee legitimidad para imponer una resolución vinculante al litigio presentado (este es el caso de las resoluciones impuestas por los Tribunales Judiciales y por el arbitraje[5]). Por otro lado, en la resolución de litigios mediante procedimientos consensuales las partes litigantes poseen autonomía para estipular los términos del procedimiento y de la resolución del litigio presentado, por lo que la tercera parte neutral e imparcial no posee legitimidad para imponer una decisión vinculante, sino que solo puede orientar a las partes litigantes en la búsqueda de una resolución. Esta orientación puede hacerse mediante la asistencia en el contacto entre las partes litigantes (este es el caso de la conciliación) o mediante la sugerencia de medidas con vistas a llegar a un acuerdo entre las partes litigantes (tal como sucede en la mediación) (Frade, 2003).
Los Tribunales son una fuente de justicia prominente, sin embargo, no pueden resolver dentro de
Los Tribunales son una fuente de justicia prominente, sin embargo, no pueden resolver dentro de un plazo razonable todos los casos que surgen en la sociedad. Los Medios RAL como fuente de justicia alternativa pueden contribuir a garantizar el acceso a la justicia establecido en el artículo 20 de la Constitución de la República Portuguesa (CRP). Además, la exclusividad de la administración de justicia consagrada a los Tribunales en el primer párrafo del artículo 202 de la Constitución de la República Portuguesa no es condición suficiente per se para garantizar el buen desempeño de la justicia (Catarino y Correia, 2017); por otra parte, en el cuarto párrafo de dicho artículo se prevé la posibilidad de legalizar los medios extrajudiciales de conciliación de conflictos.
Como alternativa a los Tribunales Judiciales tradicionales, los Medios RAL tienen una serie de ventajas para la resolución de los casos menos complejos, tanto en cuanto a la oferta, ya que permiten reducir la carga procesal de los Tribunales y liberarlos para la resolución de los casos más complejos, como en cuanto a la demanda, ya que permiten a los usuarios obtener una reducción de los costes y un aumento de la rapidez, informalidad y fiabilidad en la resolución alternativa de litigios (CEPEJ, 2014).
Los Medios RAL son procedimientos de naturaleza consensual, a los cuales se puede recurrir como alternativa a los litigios en los Tribunales Judiciales, y que requieren la participación de una tercera parte neutral e imparcial ante un litigio presentado (Brown y Marriott, 1999). El sentido del término “alternativa” incluido en la expresión “Medios RAL” apela al hecho de que son medios sustitutivos (en respuesta a la ineficiencia comprobada del Sistema Judicial tradicional y en los respectivos Tribunales), concurrenciales (porque operan en un mercado de litigios coincidente con el del Sistema Judicial tradicional y los respectivos Tribunales) o incluso complementarios (en la medida en que buscan dar respuesta a nuevos tipos de litigios que surgen en la sociedad actual y que todavía son desconocidos por el Sistema Judicial tradicional y los respectivos Tribunales) (Frade, 2003).
Aunque las ventajas de los Medios RAL ya han sido ampliamente reconocidas, a veces estos medios son considerados como un elemento que contribuye a la erosión de la reputación del Sistema Judicial tradicional. Esto es porque que permiten a las partes litigantes probar su fiabilidad antes de recurrir al Tribunal Judicial, funcionan como una acción dilatoria sin que se llegue a un consenso y permiten la aceptación de una resolución que, aunque sea satisfactoria y aceptable desde el punto de vista de las partes litigantes, puede carecer de verdadera justicia. Sin embargo estas objeciones planteadas por los críticos en relación con los Medios RAL pueden ser superadas por la tercera parte neutral, que tiene la función de mediar en el conflicto entre las partes litigantes (Frade, 2003).
Dado que parece no haber consenso sobre la categorización de los Medios RAL, en este estudio se ha adoptado la categorización propuesta por la CEPEJ (2014) sobre la base de los medios más utilizados por los Estados miembros del Consejo de Europa. En efecto, según la CEPEJ los Medios RAL incluyen tres categorías principales: a) el arbitraje, en el que la decisión final es vinculante y el árbitro es neutral y debe elegirse mediante acuerdo entre las partes; b) la conciliación, en la que el conciliador tiene un mayor grado de influencia sobre las partes litigantes y es responsable de hacer sugerencias de hipótesis para resolver el litigio mediante la realización de concesiones; y c) la mediación, en la que la decisión no es vinculante y el mediador es neutral y debe ayudar en la discusión entre las partes litigantes para que las mismas lleguen a una solución aceptable para ambas.
Aunque la CEPEJ (2014) haya presentado la sugerencia de categorización de los Medios RAL antes mencionada, que es uniforme y aplicable a todos los Estados miembros del Consejo de Europa, es importante mencionar que el marco legal de los Medios RAL puede variar significativamente entre los diferentes Estados miembros. Por esta razón, y dado que este estudio trata el caso de los Medios RAL en Portugal, es importante revisar el marco legal de los mismos.
En lo que respecta al marco legal del arbitraje en Portugal, el Arbitraje Voluntario, aprobado por la Ley Nº 63/2011 de 14 de diciembre y actualmente en vigor, establece en su artículo 1 que cualquier litigio relacionado con asuntos patrimoniales puede ser sometido por las partes litigantes a la decisión de un árbitro a través de un convenio de arbitraje, excepto los litigios sometidos exclusivamente a los Tribunales estatales o al arbitraje necesario, por ley especial. En cuanto a los litigios que no estén relacionados con asuntos patrimoniales, dicha ley, en el mismo precepto, establece que el convenio de arbitraje también es válido para los litigios que no estén relacionados con asuntos patrimoniales con la condición de que las partes litigantes puedan celebrar un acuerdo sobre el derecho controvertido.
En lo que respecta al marco legal de la mediación en Portugal, según el párrafo a) del artículo 2 de la Ley de Mediación Nº 29/2013 de 19 de abril, actualmente en vigor, la mediación puede definirse como un medio de resolución alternativo (no tradicional) de litigios entre las partes litigantes que, por su propia voluntad, intentan llegar a un acuerdo mutuo aceptable para ambas, recurriendo a la asistencia de un determinado mediador en el seno de organismos públicos o privados. Esta misma ley en el párrafo b) del artículo 2 presenta también la definición de mediador, que es un tercero imparcial e independiente de las partes litigantes que debe tratar de ayudar a estas últimas a llegar a un acuerdo mutuo aceptable para ambas, pero no posee poder de imposición. La organización de los casos de aplicación de la Mediación en el seno de los Juzgados de Paz está prevista y regulada en la Orden Ministerial Nº 1112/2005 de 28 de octubre, y el proceso de selección de los Mediadores con vistas a ejercer la Mediación en los Juzgados de Paz está previsto en la Ordenanza Nº 282/2010 de 25 de mayo.
Por último, de conformidad con la ley, la conciliación puede ejercerse tanto en los Juzgados de Paz como en los Centros de Arbitraje. Al igual que el arbitraje, que puede ser sometido a un Tribunal Arbitral (Catarino y Correia, 2017), también la conciliación puede utilizarse en el curso de una acción judicial con el fin de establecer un acuerdo entre las partes litigantes en algunos asuntos que estén relacionados con el procedimiento en curso (Calmon, 2019). Sin embargo, a diferencia del arbitraje, la conciliación solo puede aplicarse en el curso de un determinado procedimiento y el juez tiene la facultad de establecer el acuerdo previo (Catarino y Correia, 2017).
3. Método
El presente estudio tiene como objetivo medir (a través de una escala) y modelar (con base en un modelo) la satisfacción de los usuarios de los Medios RAL en Portugal, aplicando la metodología SEM a los datos recogidos (entre octubre de 2013 y julio de 2017) a través del Protocolo de Colaboración para el Seguimiento de los Medios de Resolución Alternativa de Litigios.
A tal efecto, la escala y el modelo adaptados y validados en el artículo de Catarino y Correia (2017) para la satisfacción de los usuarios del Arbitraje (entre octubre de 2013 y diciembre de 2013) basado en el manual metodológico de la CEPEJ (2010) también han sido adaptados en este artículo para la satisfacción de los usuarios de los distintos Medios RAL - Arbitraje, Conciliación y Mediación (entre octubre de 2013 y julio de 2017).
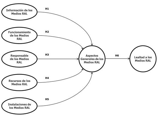
Como resultado, tal como en el artículo de Catarino y Correia (2017), en este estudio la escala (véase Tabla 1) incluye 24 indicadores agrupados en 7 dimensiones, y el modelo (véase Imagen 1) incluye 6 hipótesis de interrelación entre las dimensiones basadas en indicadores. Los indicadores tienen una escala para medir la satisfacción de los usuarios de los Medios RAL con 10 puntos, la cual se divide en 4 categorías: entre 1 y 3 puntos (usuarios “muy insatisfechos”), entre 3 y 5 puntos (usuarios “satisfechos”), entre 5 y 8 puntos (usuarios “satisfechos”), entre 8 y 10 puntos (usuarios “muy satisfechos”). Las hipótesis que componen el modelo suman un total de 6 y tienen la siguiente formulación:
H1. La dimensión independiente Información de los Medios RAL tiene un impacto positivo directo sobre la dimensión dependiente Aspectos Generales de los Medios RAL.
H2. La dimensión independiente Funcionamiento de los Medios RAL tiene un impacto positivo directo sobre la dimensión dependiente Aspectos Generales de los Medios RAL.
H3. La dimensión independiente Responsable de los Medios RAL tiene un impacto positivo directo sobre la dimensión dependiente Aspectos Generales de los Medios RAL.
H4. La dimensión independiente Recursos de los Medios RAL tiene un impacto positivo directo sobre la dimensión dependiente Aspectos Generales de los Medios RAL.
H5. La dimensión independiente Instalaciones de los Medios RAL tiene un impacto positivo directo sobre la dimensión dependiente Aspectos Generales de los Medios RAL.
H6. La dimensión dependiente Aspectos Generales de los Medios RAL tiene un impacto positivo directo sobre la dimensión dependiente Lealtad a los Medios RAL.
Tabla 1. Escala de Satisfacción de los Usuarios de los Medios RAL - Indicadores y Dimensiones
Imagen 1. Modelo Estructural de la Satisfacción de los Usuarios de los Medios RAL propuesto
El intervalo de tiempo considerado en este estudio va desde el 4 de octubre de 2013 hasta el 25 de julio de 2017, dado que esos eran los datos más recientes disponibles en el marco del protocolo antes mencionado en la fecha de su realización. El número de respuestas válidas de los usuarios de los Medios RAL, obtenidas a través de una encuesta mediante cuestionario online, sumó un total de 3.813. De esas 3.813 respuestas válidas obtenidas, 3.248 fueron dadas por los usuarios de los Centros de Arbitraje, 483 por los usuarios de los Juzgados de Paz y 82 por los usuarios de los Sistemas de Mediación. El criterio adoptado para el tratamiento de los valores omitidos correspondió a la exclusión de las respuestas de los usuarios de los Medios RAL con un porcentaje superior al 30% de los valores omitidos en los 24 indicadores, y se efectuó la técnica estadística de imputación de los promedios en los valores omitidos de los indicadores en el resto de las observaciones válidas.
La metodología SEM permite validar hipótesis y evaluar la calidad de los modelos de ecuaciones estructurales mediante dos técnicas diferentes: la técnica de análisis de covarianza (utilizada en Nqa, Amos y Lisrel), o bien la técnica de Partial Least Squares (PLS) (Gefen, Straub y Boudreau, 2000). Dado que la técnica PLS permite determinar el punto óptimo de relaciones de interdependencia verificables entre las dimensiones del modelo (Correia, 2012; Tenenhaus, Vincenzo, Chatelin y Lauro, 2005; Vilares y Coelho, 2011), en este artículo se aplicó la metodología SEM para validar el modelo propuesto, utilizando para ello el algoritmo PLS Path Modeling y el paquete PLS-PM disponible en el software R.
El modelo de análisis resultante de la aplicación de la metodología SEM consiste en un modelo de ecuaciones estructurales compuesto por un submodelo de medida y un submodelo estructural (Correia, 2012; Brown, 2006; Hair, Anderson, Tatham y Black, 2006; Kline, 2011; Tenenhaus ...[et al], 2005). Estos submodelos pueden validarse y evaluarse de manera independiente, por lo tanto, tal como en el artículo de Catarino y Correia (2017), en este estudio también se optó por validar y evaluar la calidad del modelo estructural en detalle mediante la metodología SEM. Aunque esta solución no es la única (Brown, 2006), el análisis del modelo estructural permite realizar una validación cuantitativa y estadística basada en los datos analizados (Catarino y Correia, 2017). En este punto en particular, cabe señalar que el modelo estructural tiene una jerarquía, en la que las dimensiones de orden superior son medidas indirectamente por las dimensiones de orden inferior (Kline, 2011).
Dado que no existe consenso sobre los criterios de validación y evaluación de la calidad de los modelos estructurales (Correia, 2012; Tenenhaus ...[et al], 2005), en este estudio se han considerado los índices frecuentemente adoptados en la literatura para validar modelos estructurales, es decir, el coeficiente de determinación (R2), el índice de redundancia (Q2 de Stone-Geisser-H2 y F2) y el índice de calidad del ajuste (GoF) (Catarino y Correia, 2017; Correia, 2012; Sanchez, 2013; Tenenhaus ...[et al], 2005). Los valores de referencia utilizados para validar y evaluar la calidad del modelo estructural basado en los índices mencionados anteriormente fueron los propuestos en el manual del software R, titulado PLS Path Modeling with R (Sanchez, 2013).
4. Resultados y discusión
La aplicación de la metodología SEM a los datos recogidos (entre octubre de 2013 y julio de 2017) a través del Protocolo de Colaboración para el Seguimiento de los Medios de Resolución Alternativa de Litigios permitió cumplir el objetivo de medir y modelar la satisfacción de los usuarios de los Medios RAL en Portugal. Como resultado, la escala y el modelo adaptados y validados en el artículo de Catarino y Correia (2017) para la satisfacción de los usuarios del Arbitraje (entre octubre de 2013 y diciembre de 2013) basado en el manual metodológico de la CEPEJ (2010) también han sido validados en este estudio para la satisfacción de los usuarios de los distintos Medios RAL - Arbitraje, Conciliación y Mediación (entre octubre de 2013 y julio de 2017). En efecto, el modelo estructural adaptado en este artículo (véase Imagen 2) ha sido validado y evaluado como globalmente válido.
Imagen 2. Modelo Estructural de la Satisfacción de los Usuarios de los Medios RAL validado
La validación de las hipótesis preformuladas se ha basado en la comparación del nivel de significación establecido en un 5,00% en este artículo y los p-valores obtenidos (p-valores obtenidos = 0,000 < nivel de significación = 0,05), al igual que Catarino y Correia (2017), y se ha verificado la existencia de evidencia estadística de impactos directos para todas las hipótesis del modelo propuesto. En este punto cabe reiterar que el modelo estructural tiene una jerarquía en la que las dimensiones de orden superior son medidas indirectamente por las dimensiones de orden inferior (Kline, 2011). La comparación entre los valores de referencia propuestos por Sanchez (2013) y los valores obtenidos para los índices adoptados de la literatura para validar los modelos estructurales, es decir, el coeficiente de determinación (R2), el índice de redundancia (Q2 de Stone-Geisser-H2 y F2) y el índice de calidad del ajuste (GoF), permitió validar y evaluar la calidad del modelo estructural propuesto (véase Tabla 2).
Tabla 2. Validación del Modelo Estructural de la Satisfacción de los Usuarios de los Medios RAL
Como resultado de la aplicación de la metodología SEM a los datos analizados en el software R, el valor obtenido en el coeficiente de determinación (R2) en las dos dimensiones dependientes ha sido superior a 0,60 (R2 > 0,60), el cual, según Sanchez (2013), es en un valor de referencia alto (véase Tabla 2); el valor obtenido en el índice de redundancia (Q2 de Stone-Geisser) en las dos dimensiones dependientes ha sido superior a 0,50 (Q2 > 0,50), el cual, según Sanchez (2013), es un valor de referencia aceptable (véase Tabla 2); y el valor obtenido en el índice de calidad del ajuste (GoF) para el modelo estructural ha sido superior a 0,7 (GoF > 0,7), que también es un valor de referencia aceptable según Sanchez (2013) (véase Tabla 2). Como resultado, se ha llegado a la conclusión de que el modelo estructural es globalmente válido para los usuarios de los Medios RAL en Portugal (entre octubre de 2013 y julio de 2017).
En cuanto al impacto en la satisfacción, los resultados obtenidos en el modelo estructural validado indican que la dimensión con mayor impacto en la satisfacción de los usuarios con la dimensión de los Aspectos Generales de los Medios RAL es la dimensión Funcionamiento de los Medios RAL con un impacto de 0,42, seguida de las dos dimensiones Recursos de los Medios RAL e Información de los Medios RAL con un impacto de 0,20, seguida de la dimensión Responsable de los Medios RAL con un impacto de 0,14 y, por último, la dimensión Instalaciones de los Medios RAL con un impacto de 0,02.
En cuanto al peso en la satisfacción, los resultados obtenidos en el modelo estructural validado indican que la dimensión con mayor peso en la satisfacción de los usuarios con la dimensión de los Aspectos Generales de los Medios RAL es la dimensión Funcionamiento de los Medios RAL con el 27,84% del peso total, seguida de la dimensión Recursos de los Medios RAL con el 22% del peso total, seguida de la dimensión Responsable de los Medios RAL con el 19,59% del peso total, seguida de la dimensión Información de los Medios RAL con el 18,9% del peso total y, por último, la dimensión Instalaciones de los Medios RAL con el 11,6% del peso total.
Por último, en cuanto a la evaluación de la satisfacción, los resultados obtenidos en el modelo estructural validado para las evaluaciones medias de cada una de las seis (6) dimensiones corresponden a aproximadamente 9 puntos, lo que indica que los usuarios de los Medios RAL en Portugal (entre octubre de 2013 y julio de 2017) han quedado “muy satisfechos” con todas las dimensiones. Por tanto, el nivel más alto de satisfacción de los usuarios se produjo en la dimensión Lealtad a los Medios RAL con una valoración media de 9,2 puntos, seguido de las dimensiones Funcionamiento de los Medios RAL y Recursos de los Medios RAL con 8,9 puntos, seguido de las dimensiones Información de los Medios RAL y Responsable de los Medios RAL con 8,8 puntos, seguido de la dimensión Aspectos Generales de los Medios RAL con 8,7 puntos y, por último, la dimensión Instalaciones de los Medios RAL con 8,5 puntos.
Conclusión
El incesante debate sobre la crisis y la reforma de la justicia en Portugal ha influido en la opinión pública sobre el funcionamiento de la justicia (Santos, 2014), lo que ha dado lugar a la aparición de varios tipos de reforma de la justicia (Barreto, 2000; Lúcio ...[et al], 1999; Santos, 2014), incluida la reforma de los Medios RAL (Gomes, 2007). La reforma de los Medios RAL en Portugal en las últimas décadas demuestra la importancia de los mismos para garantizar el acceso a la ley y a la tutela judicial efectiva, según lo establecido en el artículo 20 de la Constitución de la República Portuguesa.
Considerando que los tribunales no pueden resolver dentro de un plazo razonable todos los casos existentes en la sociedad y que los Medios RAL pueden contribuir a garantizar el acceso a la justicia, se entiende que la reforma de la justicia debe abarcar tanto a los tribunales como a los Medios RAL (Gomes, 2007). Además, la exclusividad de la administración de justicia consagrada a los Tribunales en el primer párrafo del artículo 202 de la Constitución de la República Portuguesa (CRP) no es condición suficiente per se para garantizar el buen desempeño de la justicia (Catarino y Correia, 2017); por otra parte, en el cuarto párrafo de dicho artículo se prevé la posibilidad de legalizar los medios extrajudiciales de conciliación de conflictos.
Como se ha mencionado, en los últimos años instituciones europeas como en el caso de la CEPEJ han desempeñado un rol importante en la reforma de la justicia recomendando el uso incremental de los Medios RAL en los litigios menos complejos para que los Tribunales Judiciales puedan dedicarse a los casos de mayor complejidad (CEPEJ, 2014).
Los resultados obtenidos han permitido revalidar la escala y el modelo adaptados, y se ha llegado a la conclusión de que los usuarios de los Medios RAL en Portugal (entre octubre de 2013 y julio de 2017) han quedado “muy satisfechos” con todas las dimensiones de los Medios RAL incluidas en la escala y el modelo adaptados y validados (Información, Funcionamiento, Responsable, Recursos, Instalaciones, Aspectos Generales y Lealtad a los Medios RAL).
Considerando que la opinión pública sobre la justicia portuguesa ha sido influenciada por el incesante debate sobre la crisis y la reforma de la justicia (Santos, 2014), los estudios futuros deberían tratar de adaptar y aplicar la escala y el modelo de satisfacción de los Medios RAL a los Tribunales Judiciales en Portugal, con el fin de evaluar si los resultados positivos verificados para la percepción/satisfacción de los usuarios de los Medios RAL en este artículo también son verificables para la percepción/satisfacción de los usuarios de los Tribunales Judiciales en futuras investigaciones.
En el contexto de la Unión Europea, los trabajos futuros deberían tratar de adaptar y validar la escala y el modelo de este artículo en estudios de caso o comparativos sobre la satisfacción de los usuarios de Medios RAL en los distintos Estados miembros del Consejo de Europa, con el fin de cumplir con las recomendaciones de la CEPEJ (2010 y 2014) mencionadas anteriormente. En el contexto internacional, los estudios futuros deberían tratar de adaptar y validar la escala y el modelo en estudios de caso o estudios comparativos sobre la satisfacción de los usuarios de Medios RAL en los distintos Estados que no sean miembros del Consejo de Europa, con el fin de evaluar las semejanzas y diferencias de la satisfacción de los usuarios y de los Medios RAL.



